
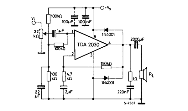
The TDA2030 is a monolithic integrated circuit in the Pentawatt® package, intended for use as a low frequency class-AB amplifier. Typically it provides 14 W output power (d = 0.5%) at 14 V/4 Ω. At ±14 V or 28 V, the guaranteed output power is 12 W on a 4 Ω load and 8 W on an 8 Ω (DIN45500).

- Wide-range supply voltage, up to 36 V
- Single or split power supply
- Short-circuit protection to ground
- Thermal shutdown

The TDA2030 provides high output current and has very low harmonic and crossover distortion. Furthermore, the device incorporates an original (and patented) short-circuit protection system comprising an arrangement for automatically limiting the dissipated power so as to keep the operating point of the output transistors within their safe operating range. A conventional thermal shutdown system is also included.
Source: http://www.st.com/web/en/catalog/sense_power/FM125/CL1503/SC979/PF65115?s_searchtype=keyword